
國際寵物營養證照:香港寵物營養顧問如何報名?費用多少?上課方式及內容?評量方式?
在考取WPA高級寵物營養師證照後,營養師我並沒有停止進修深造
我一直有在留心國內外的寵物營養資訊
最後決定再進修考一個證照,目的倒也不是為了升遷加薪,初衷很簡單
相較於人類營養學,寵物/伴侶動物營養學的學派繁多
WPA世界寵物世界協會是屬於偏向生食派,老師在教學過程中分享不少關於生食的臨床案例,在安全使用生食的狀況下改善許多寵物的問題
這也讓我更加好奇,身為資深寵物營養前輩的香港寵物營養學會,他們課程內容是什麼,如何訓練我們!
在社群分享成功拿到證照後,也有不少人來問細節,本篇就將詳細介紹分享「香港寵物營養顧問」懶人包
內容目錄 :
1. 香港寵物營養顧問 | 考核制度
2. 香港寵物營養顧問 | 主辦單位
3. 香港寵物營養顧問 |報名資格
4. 香港寵物營養顧問 |報名方式
5. 香港寵物營養顧問 |報名及考照費用
6. 香港寵物營養顧問 | 上課方式
7. 香港寵物營養顧問 |上課內容
8. 香港寵物營養顧問 |評量方式
9. 香港寵物營養顧問 |心得分享
10. 香港寵物營養顧問|和WPA寵物營養師證照的差異
1. 香港寵物營養顧問 | 考核制度
分為三個等級:
第一級:寵物營養顧問證書(Pet Nutritional Advisor),一般民眾可直接報考
第二級:寵物營養師(Pet Nutritionist),必須通過第一級考照後,才可報考深入學習更專業的營養管理與健康評估技術
第三級:高級寵物營養師(Senior Pet Nutritionist),掌握尖端營養學知識,成為行業頂尖專家
目前網站上沒有看到第二級和第三級寵物營養師的課程資訊
只知道必須考上第一級寵物營養顧問後才能再進階,但至於是可以直接連報還是必須有不同的資格(例如實務經驗年資或必須考完第二級才能報考第三級),網站上沒有任何資訊。如果大家之後有此需求,可以直接再詢問學會。
2. 香港寵物營養顧問 | 主辦單位
由香港寵物營養學會於2012年正式成立的非營利團體,並在香港設立亞洲第一個寵物營養教育培訓中心,教授和推廣寵物營養知識、讓廣大的寵物主人和從事寵物行業員得到優質的培訓和支援、讓寵物生活於健康快樂中。
香港寵物營養學會官網:https://hkspn.org.hk/tc/home
之前台灣發生寵物食安低血鉀問題時,還有看到香港寵物營養學會有針對低血鉀事件發表聲援
3. 香港寵物營養顧問 | 報名資格
熱愛毛孩的飼主或欲成為為飼主提供專業諮詢、制定個性化營養計畫、協助寵物健康管理的專家,一般民眾皆可報考
4. 香港寵物營養顧問 | 報名方式
點選香港寵物營養學會官網上>>學會課程

裡面有四堂課,除了寵物營養顧問證書課程還有其他寵物鮮食或是幼貓幼狗照護課程
有興趣的人也可以參考看看~

直接點選寵物營養顧問證書(普通話)課程,拉到最底下就有立即報名的按鈕提交即可
我沒有支付寶和微信支付等線上付款方式,所以我有另外寫信給學會詢問銀行帳戶,在台灣銀行匯款過去後,再通知學會協助開通課程
*小心!寵物營養顧問有兩堂課,一個是普通話另一個是廣東話,不要選錯唷!
5. 香港寵物營養顧問 | 報名及考照費用
寵物營養顧問:人民幣4,000
費用包含課程視頻、訂製證書、線上課程教材證書郵寄費等,一次性收取,沒有任何再額外收費
*注意這門課程是有時間限制的,必須在一年內完成課程,並且考核合格才獲得證書,若逾期還需要重新報讀,課程內容到期後不能再點選看
6. 香港寵物營養顧問 | 上課方式
上課方式都是線上看影音,依照自己的進度去完成即可
不需要額外再下載app,直接在官網上登入帳戶就能看:我的帳戶>帳戶資料>登入>學會課程
線上教學影音裡面有連結可以直接下載上課檔案,講義都是投影片格式
建議加入學會的whatsapp,方便隨時提問和討論
7. 香港寵物營養問 | 上課內容
寵物營養顧問授課內容
- 寵物營養學:奠定紮實的理論基礎,了解寵物營養的核心概念。
- 寵物的消化系統及其功能:深入認識寵物消化機制,為營養規劃打下根基。
- 必須與非必須營養素:全面掌握寵物所需營養素的種類與作用。
- 營養素功能與需求量:學習寵物每種必須營素功能,根據寵物情況、計算營養需求量。
- 營養狀況評估與分析:培養專業評估能力,精準判斷寵物健康需求。
- 寵物食品分類與優缺點:比較市售寵物食品,幫助飼主做出明智選擇。
- 營養補充品種類:了解補充品的用途與適用情境,提升寵物健康管理水平。
- 寵物食品標籤分析:教您讀懂食品標籤,辨別產品品質與營養價值。
- 實操(Role Play):透過模擬情境,實踐所學知識,培養與飼主溝通及解決問題的能力。
其實這門課程我很快就看完了,因為他花了很大的課程章節在講水、三大營養素、維生素礦物質等等,幾乎佔了60%以上
對於已經有營養基礎知識的我,說實在的!其實有點太簡單,但也許課程設計是為了給一般民眾也能學習,所以必須得從這最基本的部分開始講起….
課程呈現我覺得很老舊,意思是呈現的方式很像在大學教課,全部都是字,圖片很少,上課的錄音感覺是AI轉翻譯,而且沒有太多補充內容和案例故事分享,畫面只有文字條列的講義,老師是誰也不知道@@聽著聽著會愛睏
內容講得很細,尤其花了很多篇章在講營養素和缺乏症的關聯和在貓狗身上的症狀,但建議還是自己要整理過,不然真的就是一窩蜂倒給你很多資訊,聽完什麼都記不得…..

圖、我自己整理的課程筆記
8. 香港寵物營養顧問 | 評量方式
課程考核主要分為三部分
8.1 課堂功課
佔20分,把課程全部看完就能獲得20分
8.2.Role Play
佔30分,這邊需要繳交一個影片,實際模擬你如何跟飼主做寵物營養諮詢,同時繳交寵物營養全面評估分析(包含寵物健康問卷一份+PDF檔評估分析一份,內附上寵物俯視側面的體態照片、糞便和尿液狀況照片等)
Tip:我自己的經驗,寵物健康問卷只要事先先問好填寫完成,拍影片的時候只要找個人,照著上面簡單一問一答就好,大概錄製15-20分鐘
Tip:寵物健康問卷是簡易快速可以用來做營養諮詢的工具,而PDF檔評估分析有點像是你的思路過程,把詢問和建議飼主的細節都寫清楚

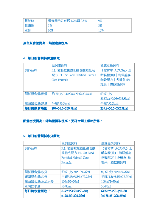
圖、我的寵物健康問卷填寫範本節錄


圖、我的評估分析作業節錄
3.考核習作
佔50分,這個最難,需要花至少八週的時間
注意:考核習作需要找真的寵物貓或狗來作營養觀察。
1)需要找一隻寵物貓或狗,做寵物營養全面評估分析(寵物健康問卷前測,針對牠的狀況另外寫一份PDF檔評估分析並做營養或行為建議),這和第2部分的作業一樣
不同的是>>>
這次你要挑選適合的飼料和罐頭品牌更換,而且要寫出建議的理由,是個很開放沒有標準格式的功課,非常非常花時間
2)建議更換飼料或罐頭後,追蹤寵物貓狗的情況,每週做一次寵物營養全面評估分析(寵物健康問卷前測,針對牠的狀況寫一份PDF檔評估分析+寵物體態、糞便尿液照片),追蹤換食候的變化共八週的時間
3)所以這裡第三部分會有幾份要交的資料呢??我也是搞了好久才用清楚,補交了很多次….
寵物問卷9份(前側+八週追蹤)、PDF檔評估分析9份(前側+八週追蹤+寵物體態糞便尿液照片)、最後總結心得1份(包含線上課程及八週後餵食測試心得(含前後對照))
這些作業可以用雲端的方式,繳交連結給學會
最後三個部分評核合格分數:60分。 完成學習和考核合格就會通知獲得由香港寵物營養學會頒發的寵物營養顧問證書!
9. 香港寵物營養顧問 | 心得分享
線上課程的部分真的不難,滿快一個禮拜內我就邊工作邊找空閑時間看完
但我真正拿到證書的時間是快接近一年到期日!
主要是作業的部分複雜度很高,尤其是第二和第三部分…..八週的寵物營養問卷紀錄很快,但要另外花時間做詳細評估分析和照片整理,我每份至少有近十頁的內容,燒腦耗時
還要找先生跟我合拍影片,作業繁雜眾多必須整理成不同資料夾上傳
更重要的是,作業是會被退的!!!!
不得不佩服學會的嚴謹認真,看作業是很詳細在檢查的,哪裡漏寫要補交補寫,營養建議是否沒這麼適當
其實我被指正了滿多實務上的寫法和前後矛盾不一致等等…..透過作業的練習還有討論,學到很多,這個是一般其他證書課程單純上課考試沒辦法做到的
實務上的操作經驗,可以體會學會的用心,因為這才是能培育出真正專業於寵物營養的人材!

比較可惜的是,上課內容單純偏重營養學,缺乏寵物生理學、疾病營養管理、營養生化學、臨床案例分享、寵物保健食品等等較為深入的課程,這部分WPA課程明顯豐富很多!聽起來也較為有趣生動~
我的詳細心得也有刊登在學會官網>> 台灣合資格的營養師林安安的專業提升
10. 香港寵物營養顧問|和WPA寵物營養師證照的差異
| 寵物營養證書名稱 | 香港寵物營養顧問 | WPA寵物營養師 |
| 主辦單位 | 香港寵物營養學會 | WPA世界寵物協會 |
| 報考資格 | 一般民眾 | 一般民眾(高級寵物營養師需通過中級資格) |
| 費用 | 4,000人民幣 | 中級寵物營養師:人民幣1,280 高級寵物營養師:人民幣2,980 中高級連報:人民幣3,970 |
| 教材 | 線上投影片自己下載 | 紙本教材+功能性寵物食品學教科書1本 |
| 上課方式 | 官網上登入觀看視頻 | 用微信小程式-世寵學院登入觀看視頻 |
| 上課內容 | 營養學、寵物食品標籤和計算方法,約三大章內容 | 寵物營養原理、營養學、寵物生理、食品開發、寵物的疾病營養管理等等,約19大章內容持續更新 |
| 評量方式 | 上課、Role Play、8週實作考核 一年內需60分通過 | 線上評量、隨時可報考60分通過 |
| 特色優點 | 權威性學會,強調實務操作能力 | 課程豐富度很高、生理生化機制實驗方法深入講解 |
延伸閱讀>> 一次考取國外寵物營養師證照~WPA世界寵物協會高級寵物營養師 不藏私分享
延伸閱讀>> 臉書分享版
加入追蹤林安安營養師粉絲團,用營養蘊育健康!
